在我国的高等教育体系中,39所“985院校”无疑知名度较高,它们代表了大学教育及科研领域的顶尖水准,也是所有考生填报高考志愿的“终极目标”。不过,除此以外,还有33所“小985”院校似乎很少为人了解。
如果说39所985院校基本都是以学科发展的综合性著称,那么这33所“小985”院校则充分发挥了在学科精度与深度方面的优势。
能通过遴选而入围到该平台的高校历史上基本均未经历过大规模合并或重组,办学“纯度”拉满,堪称国内“行业特色型”大学里的佼佼者。每所高校至少拥有1-2个全国顶尖学科,行业底蕴与学术积淀非常深厚。
那么这33所被称作“小985”的高校究竟是谁?其各自都有哪些优势学科?是否值得作为志愿填报的首选目标?本文将带大家一起来详细解读。
小985高校:专业在精不在多
这33所“小985”高校,统一的“学名”叫做985工程优势学科创新平台,是从中央部委直属的“211工程”建设院校当中择优遴选形成的,属于绝对意义上“根正苗红”的行业特色强校。该平台由教育部和财政部联合推动,旨在支持非综合类高校发展国际一流水平的优势学科。
985工程优势学科创新平台于2006年开始落地启动,基本与“985工程”的建设实施同步进行,现共有33所院校加入了此平台。这33所大学虽然办学层次上仍属“211工程”序列,但其得到的科研资源(实验室设备更新速度较普通高校快30%)和经费投入(每年专项经费超2亿元)却几乎能等同于985院校,因而也常被调侃为“984.5大学”,它们分别是:
“985工程优势学科创新平台”高校最主要的办学特点体现在3个方面:
1、学科高度聚焦:每校重点打造1-2个强势学科,专业设置的研究方向较窄,但研究精度却极为深厚。
2、行业资源垄断:各校基本都为中央部委直属管辖,直接对接相关领域头部企业的发展需求。
3、评估指标突出:在教育部第四轮学科评估中,大部分高校皆有评级达到A+(全国前2%)的“王牌学科”以及富有创新性的科研项目专题。
可以说,这33个“创新平台”,基本就代表了其各自研究领域内No.1 的学术地位,行业认可度非常高。从这些院校毕业的学生,不仅可得到行业内大量保研深造的机会,同时也能展现出极具优势的就业竞争力。
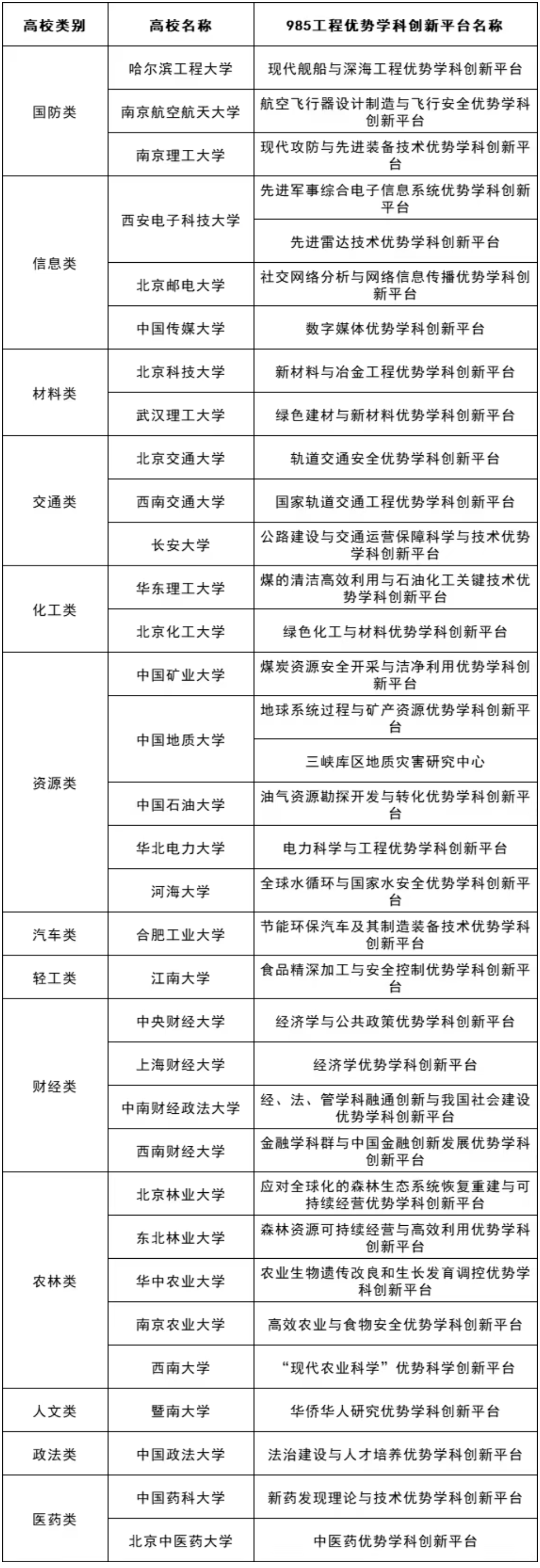
目前这33所“985工程优势学科创新平台”高校分别归属13个行业大类,即国防类、信息类、材料类、交通类、化工类、资源类、汽车类、轻工类、财经类、农林类、人文类、政法类、医药类。
另外从省份分布情况来看,北京市拥有14所“小985”高校,数量在全国最多,江苏省拥有7所,数量位居第二,湖北(5所)、陕西(3所)、上海(2所)、黑龙江(2所)也分别拥有至少2所的规模。而吉林、山东、安徽、四川、重庆、广东则各自拥有1所。
33所小985高校优势学科汇总
1. 哈尔滨工程大学:我国船舶工业、海军装备、海洋开发、核能应用(简称“三海一核”)领域重要的人才培养和科研基地。船舶与海洋工程学科历次评估均为A+,全国排名第一;控制科学与工程为A,全国排名第六;核科学与技术为A-,全国排名第四。
2. 南京航空航天大学:王牌专业集中在航空航天、国防科技及新兴工科领域,管理科学与工程、力学、机械工程学科评估均为A-。
3. 南京理工大学:兵器科学与技术评估结果为A+,全国排名第一,同时化学工程与技术评估结果也达到了A-。
4. 西安电子科技大学:电子科学与技术评估结果为A+,全国排名第一,另外信息与通信工程、计算机科学与技术两个学科分别为A和A-。
5. 北京邮电大学:信息与通信工程连续多轮学科评估均获A+,全国排名第一,另外计算机科学与技术、电子科学与技术评估结果分别为A和A-。
6. 中国传媒大学:新闻传播学、戏剧与影视学两个学科在评估中皆收获A+,全国排名可跻身Top 3,另外艺术学理论的学科评估结果为A-。
7. 北京科技大学:科学技术史、冶金工程两个学科均收获A+,材料科学与工程评估结果也达到A。
8. 武汉理工大学:材料科学与工程学科在多轮评估中都拿到了A+评级。
9. 北京交通大学:A类学科数量非常多,其中系统科学获评A+,全国排名第一,另外信息与通信工程、计算机科学与技术、交通运输工程、工商管理4个学科评估结果都是A-。
10. 西南交通大学:交通运输工程获评A+,全国排名第一,同时土木工程学科在评估中也得到A-的成绩。
11. 长安大学:交通运输工程、地质资源与地质工程是该校最知名的两大优势学科,在全国学科评估中均得到B+的成绩。
12. 华东理工大学:化学工程与技术连续多轮评估获得A+,全国排名第一。
13. 北京化工大学:化学工程与技术在评估中斩获A,同时材料科学与工程拿到A-。
14. 中国矿业大学:矿业工程、安全科学与工程两大学科均收获A+,此外测绘科学与技术、地质资源与地质工程则拿到A-。
15. 中国地质大学:地质学、地质资源与地质工程两大学科均收获A+。
16. 中国石油大学:地质资源与地质工程、石油与天然气工程两大学科均收获A+,同时化学工程与技术也得到A-。
17. 华北电力大学:电气工程学科获得A、动力工程及工程热物理获得A-。
18. 河海大学:水利工程学科获得A+的成绩,而土木工程、环境科学与工程则均拿下A-的评估结果。
19. 合肥工业大学:管理科学与工程学科评估结果为A。
20. 江南大学:轻工技术与工程、食品科学与工程两大学科评估结果皆为A+,全国排名第一。另外设计学也得到A-的成绩。
21. 中央财经大学:应用经济学学科获得A+的评估结果,工商管理则为A-。
22. 上海财经大学:应用经济学、工商管理两个学科评估成绩均为A,统计学则为A-。
23. 中南财经政法大学:应用经济学、法学两个学科都得到A-的评估成绩。
24. 西南财经大学:应用经济学、工商管理两个学科都得到A-的评估成绩。
25. 北京林业大学:风景园林学、林学两大学科都收获了A+的评估结果。
26. 东北林业大学:林业工程学科得到A+的评估结果。
27. 华中农业大学:园艺学、畜牧学、兽医学3个学科均被评为A+,成绩相当出色,另外生物学获得A,食品科学与工程、作物学、农林经济管理也都收获了A-。
28. 南京农业大学:作物学、农业资源与环境、植物保护、农林经济管理4个学科拿下A+,公共管理学科则得到A,此外还有食品科学与工程、园艺学收获A-。
29. 西南大学:马克思主义理论、教育学、心理学3个学科都得到A-的评估结果。此外蚕学学科拥有较高科研水平,全国排名第二。
30. 暨南大学:新闻传播学在学科评估中得到A-。
31. 中国政法大学:法学学科斩获A+的评估结果。
32. 中国药科大学:药学学科斩获A+的评估结果。
33. 北京中医药大学:中医学、中西医结合两大学科均得到A+的评估成绩。
(由于全国第五轮学科评估结果未公布,上述A类学科多以第四轮评估结果作为参考)
考生在筛选和填报志愿时,应着重瞄准行业需求变化,参考学科评估结果,关注校企合作项目,充分发挥以上这些“985工程优势学科创新平台”院校“精而强”的专业特色,获得在相关行业内就业及深造的“优先权”。对于有明确职业规划的同学而言,选择报考“小985大学”的王牌专业,往往比盲目冲刺综合类985名校更具发展潜力。
相关阅读
- 理科生vs文科生:四川考生如何针对性备战强基计划?
- 女生最值得报的 5 大黄金专业!考公考编易上岸+高薪稳定,就业不踩坑
- 2025中国新型大学一览表
- 2025面向四川招生985、双一流、四川地区本科高校招生计划数据解读
- 四川博翱未来解读 2025 强基计划招生专业大变化,速来了解!
- 2025 强基计划招生进行时,常见问题大盘点
- 四川考生必看!普通人借综合评价逆袭高考的独家攻略,博翱未来为你揭秘!
- 普通人如何借综合评价逆袭高考?四川博翱未来建议你这样做!
- 家长必看:高校分校、分校区、独立院校如何选择?毕业证一样吗?
- 2025医学类高校报考指南,6大医学专业强势高校大揭秘!
- 干货速看!八大高对口就业率专业大盘点,王牌院校全解析,择校选专业必备参考
- 考公隐形助力,这6所大学助你成功上岸!四川博翱未来建议高考生家长重点关注!
联系我们
博翱未来为您升学筑梦!






